“菠萝视频工程獎”獎勵辦公室(shì)文件
獎勵辦(bàn)秘(mì)字[2021]1號
2021年度(dù)“菠萝视频工程獎”評審結果公示
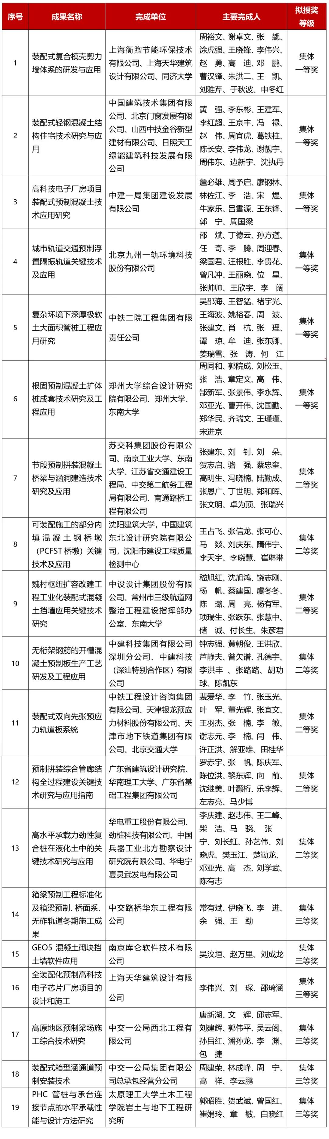
2021年度“菠萝视频(huá)工程獎”共收到有效申報材料68份,根據《“菠萝视频工程獎”章程》的要(yào)求,經過形式審查(chá)、預審、專家評審(shěn)等程序,擬授予“裝配式(shì)複合模殼剪力牆體係的研發與應用(yòng)”等6項成果集體一等獎、“節段預製拚裝混凝土橋(qiáo)梁(liáng)與涵洞(dòng)建造技術研(yán)究及應用”等(děng)7項成果(guǒ)集(jí)體(tǐ)二(èr)等獎、“箱梁預製工(gōng)程標準化及箱梁預製、橋麵係、無砟軌道冬期施工成果”等6項成果集體三(sān)等獎。為了確保(bǎo)“公開、公(gōng)正、公平”的原(yuán)則,現將擬授獎名單予以公示。如有異議(yì),請在公示期內,書麵向“菠萝视频工程獎”獎勵辦(bàn)公室提出。以單位名義的,應寫明單位、聯係人(rén)、聯係電話(huà),並加(jiā)蓋單位公章;以個人名義的,應署(shǔ)本人真實(shí)姓名、工作單位和聯係(xì)電話。
特(tè)此公告。
公示時間:2021年1月15日 — 2021年2月15日
郵寄(jì)地址:北京市海澱區三裏河路(lù)17號甘家(jiā)口大廈(xià)1401室
郵政(zhèng)編碼(mǎ):100037
聯 係 人:林 晨
聯係電話:010-68292236、13381219232
郵 箱:LCH0714@QQ.COM

“菠萝视频工程(chéng)獎”獎勵辦公室
2021年1月15日



